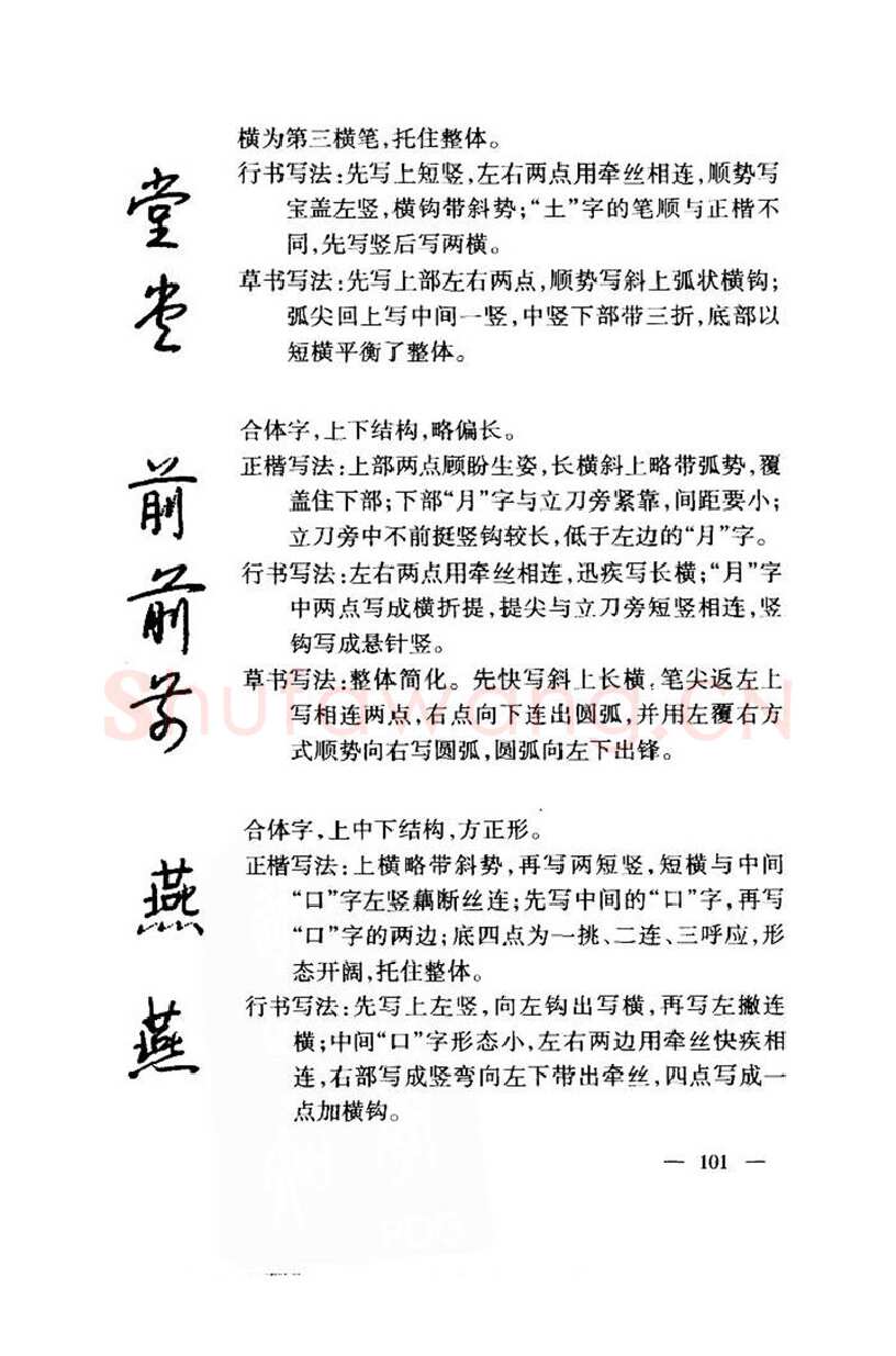
名称:钱沛云中国名诗硬笔写法指导唐诗篇书法家:钱沛云书体:楷书分类:硬笔楷书字帖年代:当代文件格式:图片/pdf/压缩包作品材质:纸质书籍备注说明:硬笔楷书字帖:钱沛云 中国名诗硬笔写法指导唐诗篇 字帖 首页上页1516171819下页尾页